Enttec Open locking up fix.
- Mattotone
- Android Dev (Moderator)
- Posts: 1238
- Joined: 10 Jul 2007, 17:30
- FreeStyler Version: BETA
- I Use FreeStyler for: Just for the Fun of it.
Enttec Open locking up fix.
Johnny Wester of CPOINT Lighting (06/05/05)
has come up with this fix for the widget which might cause it
to lock up locking up after a while of use, typically
it takes some time before this happens...
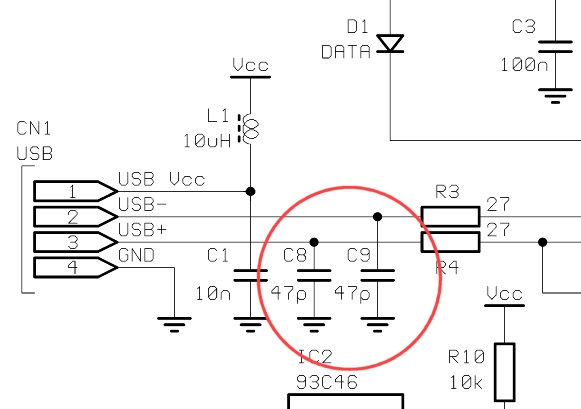
'Some hubs and host controllers appear to be extremely sensitive to noise. A
glitch on the USB lines can causes the device to hang. This problem can be
fixed by adding two 47pF capacitors to ground on the USB DP and DM lines.
These should be located between the 27ohm series resistors and the hub.'
has come up with this fix for the widget which might cause it
to lock up locking up after a while of use, typically
it takes some time before this happens...
'Some hubs and host controllers appear to be extremely sensitive to noise. A
glitch on the USB lines can causes the device to hang. This problem can be
fixed by adding two 47pF capacitors to ground on the USB DP and DM lines.
These should be located between the 27ohm series resistors and the hub.'
You do not have the required permissions to view the files attached to this post.
Freestyler Addons www.120db.uk
Free Dropbox. 2GB account http://db.tt/J4c5G8C
$100 free credit @DigitalOcean Private Server: https://m.do.co/c/5c4a7c7d6693
Freestyler Android App: https://play.google.com/store/apps/deta ... rts.fs1024
Free Dropbox. 2GB account http://db.tt/J4c5G8C
$100 free credit @DigitalOcean Private Server: https://m.do.co/c/5c4a7c7d6693
Freestyler Android App: https://play.google.com/store/apps/deta ... rts.fs1024
-
matt
- Admin
- Posts: 468
- Joined: 09 Jul 2007, 19:00
- FreeStyler Version: NULL
- I Use FreeStyler for: DJ
- Twitter: twitter.com/hankosky
Re: Enttec Open locking up fix.
wow.. pull out the soldering iron..
Matt Hankosky
twitter.com/hankosky
flickr.com/photos/mattxhank
twitter.com/hankosky
flickr.com/photos/mattxhank
-
mcmcomput
Re: Enttec Open locking up fix.
Would someone who has completed this mod post some pictures of how it turned out? Its all so small.
-
honslow
Re: Enttec Open locking up fix.
I have had this problem lots of times, så I will post here when the fix has been tested.
Besides that I was wondering to place diode isolation between the DMX line and the Open DMX output, that way there should be no inteference from the DMX fixtures. I have had some problems when I connected/disconnected the DMX fixtures while they where running the Open DMX interface could also lock up. Anyone had this problem too?
Both problems allways solved by disconnecting the USB dongle from the computer and put it back on and restart Freestyler. It is just pretty anoying when the dongle locks up during a show...
All blacks out while restarting freestyler.
Besides that I was wondering to place diode isolation between the DMX line and the Open DMX output, that way there should be no inteference from the DMX fixtures. I have had some problems when I connected/disconnected the DMX fixtures while they where running the Open DMX interface could also lock up. Anyone had this problem too?
Both problems allways solved by disconnecting the USB dongle from the computer and put it back on and restart Freestyler. It is just pretty anoying when the dongle locks up during a show...
- djSupport
- Hosts the Freestyler Forum and is an Admin!
- Posts: 1915
- Joined: 09 Jul 2007, 18:57
- FreeStyler Version: Forum la
- I Use FreeStyler for: Just for the Fun of it.
- Contact:
Re: Enttec Open locking up fix.
to stop it blacking out when u restart fs unplug your dmx cable from the usb device then when fs is open start a cue plug the cable back in and your lights will continue from the off!

Heather Trott, You Babe! I Drive a Dacia Duster and Explore! Check it out
-
honslow
Re: Enttec Open locking up fix.
Thats not all fixtures that will do that. If I remove the DMX cable from the USB dongle the lamps gets no DMX signal and therefore my fixtures turns off, or goes back to some kind of music mode (moving heads does this). Par cans just blacks out without DMX signal and the turns on of course when freestyler i up running again after the restart.
- djSupport
- Hosts the Freestyler Forum and is an Admin!
- Posts: 1915
- Joined: 09 Jul 2007, 18:57
- FreeStyler Version: Forum la
- I Use FreeStyler for: Just for the Fun of it.
- Contact:
Re: Enttec Open locking up fix.
if ur parcans are connected to a dimmer pack they usually stay on according to the last dmx value sent (hence 0 is sent when fs starts so blackout) and regarding music mode, better than darkness!!
Heather Trott, You Babe! I Drive a Dacia Duster and Explore! Check it out
-
honslow
Re: Enttec Open locking up fix.
You are totally right, rather music mode than total blackout. 
Well not the way my dimmers are setup. I use two stairville dimmer bars with 4 par 64 each, and when then don't get a DMX signal they just turn off, the same does the 4 channel botex dimmer I use for 4 par 64 floorspots.
But it is not that big a problem, it is not very common for my Enttec to lock up, i maybe happens once every 5 event I take it to. But I would still like to see if the fix for the Enttec dongle with the two capacitors maybe make the dongle even more stable.
Well not the way my dimmers are setup. I use two stairville dimmer bars with 4 par 64 each, and when then don't get a DMX signal they just turn off, the same does the 4 channel botex dimmer I use for 4 par 64 floorspots.
But it is not that big a problem, it is not very common for my Enttec to lock up, i maybe happens once every 5 event I take it to. But I would still like to see if the fix for the Enttec dongle with the two capacitors maybe make the dongle even more stable.
- djSupport
- Hosts the Freestyler Forum and is an Admin!
- Posts: 1915
- Joined: 09 Jul 2007, 18:57
- FreeStyler Version: Forum la
- I Use FreeStyler for: Just for the Fun of it.
- Contact:
Re: Enttec Open locking up fix.
sell it and get the pro 
Heather Trott, You Babe! I Drive a Dacia Duster and Explore! Check it out
-
Stoney3K
Re: Enttec Open locking up fix.
Might a powered USB hub solve the issue somewhat? I've had issues with a Hercules DJ Console and a Saitek flight controller in the past, and wiring them up to a powered USB hub solved a lot of problems regarding USB noise. There are some root hubs/controllers out there which don't handle some power-hungry devices very well, and wiring those up to an external power source (e.g. a powered USB hub) solves a lot of issues.
-
simchiam
Re: Enttec Open locking up fix.
enttec open the this issue all the while. because of the non isolate between the PC and the fixture. I have done some modification in order to get away from all.
adding an spliter or dmx booster were be the easy way.
or you can build it you self.
part like opti 6n137 and sperate power between PC by using a stand alone external power supply or a dc2dc converter
http://www.epanorama.net/dmx512pp/dmxbooster.pdf
adding an spliter or dmx booster were be the easy way.
or you can build it you self.
part like opti 6n137 and sperate power between PC by using a stand alone external power supply or a dc2dc converter
http://www.epanorama.net/dmx512pp/dmxbooster.pdf
-
infinity6
Re: Enttec Open locking up fix.
I had this problem on my first public show, Valentine's Day. The DMX <-> USB communication would stop about every 5 minutes. Fortunately, half of my fixtures have a "feature" that if they don't hear DMX, they go into sound active mode. So at least those scanners did their "spaz and flail" while I reseated the USB and restarted Freestyler. Between that and the other fixtures merely freezing their movement but staying lit, the audience really didn't realize the computer failures.
I was so busy before my BIG show this last weekend (and also my birthday party) that I did not have time to go buy the 47pF capacitors to make this mod. I did find in my collection some 100pF caps. Having a bachelor's degree in Electrical Engineering, I knew that doubling the value of the capacitors would probably be close enough in this filtering application, and if it didn't work, then two 100pF capacitors in series would.
So I soldered in the 100pF caps and voila, no hangs the entire night!
For the record, this mod works per my experience using 100pF capacitors. I will take a picture to post, since it was a bit difficult identifying where to solder them on, and also because somebody else requested it.
I was so busy before my BIG show this last weekend (and also my birthday party) that I did not have time to go buy the 47pF capacitors to make this mod. I did find in my collection some 100pF caps. Having a bachelor's degree in Electrical Engineering, I knew that doubling the value of the capacitors would probably be close enough in this filtering application, and if it didn't work, then two 100pF capacitors in series would.
So I soldered in the 100pF caps and voila, no hangs the entire night!
For the record, this mod works per my experience using 100pF capacitors. I will take a picture to post, since it was a bit difficult identifying where to solder them on, and also because somebody else requested it.
-
jpk
Re: Enttec Open locking up fix.
Yeah, a few years back I spent some time analysing the economics of producing an interface like the Open USB thing and decided it would cost more to support than it would actually make! Buy a Pro or compatible unit for sure. If you're into DIY my USB unit is open source.DJ Support wrote:sell it and get the pro
Jason
-
yofo
Re: Enttec Open locking up fix.
LOL where is the pics? I have the same problem, just with some other random DMX adapterinfinity6 wrote:I had this problem on my first public show, Valentine's Day. The DMX <-> USB communication would stop about every 5 minutes. Fortunately, half of my fixtures have a "feature" that if they don't hear DMX, they go into sound active mode. So at least those scanners did their "spaz and flail" while I reseated the USB and restarted Freestyler. Between that and the other fixtures merely freezing their movement but staying lit, the audience really didn't realize the computer failures.
I was so busy before my BIG show this last weekend (and also my birthday party) that I did not have time to go buy the 47pF capacitors to make this mod. I did find in my collection some 100pF caps. Having a bachelor's degree in Electrical Engineering, I knew that doubling the value of the capacitors would probably be close enough in this filtering application, and if it didn't work, then two 100pF capacitors in series would.
So I soldered in the 100pF caps and voila, no hangs the entire night!
For the record, this mod works per my experience using 100pF capacitors. I will take a picture to post, since it was a bit difficult identifying where to solder them on, and also because somebody else requested it.
-
Onge
Re: Enttec Open locking up fix.
It is not necessary to have photos, learn a bit about electronics, you will soon be able to identify what is what in the interface and do what has been mentioned.
Yes it would be nice to have a picture to show you, but that would be only for that interface, what if they have changed the interface and the things are not quite in the same place as in the picture, you might end up removing the wrong component, or what if they use a different manufactures component that looks different. Whoops there goes my interface. You should always work from a circuit diagram, that is why they are done. No abiguity.
Yes it would be nice to have a picture to show you, but that would be only for that interface, what if they have changed the interface and the things are not quite in the same place as in the picture, you might end up removing the wrong component, or what if they use a different manufactures component that looks different. Whoops there goes my interface. You should always work from a circuit diagram, that is why they are done. No abiguity.
-
yofo
Re: Enttec Open locking up fix.
my oksidizer USB DMX512 used to lock up heavy then a spike gets into the dmx chain, the spike came from a stupid design in a JB systems space laser 3, and from a inductive load, like a fan switching on and off, luckily tJB systems have a new version, mk2 version, that don't make spikes then switching on and off, my fix was a homemade opto-isolator, no stupid caps on the lines... pfff 
- djSupport
- Hosts the Freestyler Forum and is an Admin!
- Posts: 1915
- Joined: 09 Jul 2007, 18:57
- FreeStyler Version: Forum la
- I Use FreeStyler for: Just for the Fun of it.
- Contact:
Re: Enttec Open locking up fix.
Congratulations! this is the second most talked about page from this site in the WWW
Heather Trott, You Babe! I Drive a Dacia Duster and Explore! Check it out
-
vinnygogo
Re: Enttec Open locking up fix.
could anyone post some pictures from where to solder the 2 capacitors? i need it working this weekend, but i cant realy find the components metiont on the modifications schematic.
please help me a.s.a.p.! thanks in advance
please help me a.s.a.p.! thanks in advance
-
vinnygogo
Re: Enttec Open locking up fix.
nobody?? please help me, if you need a picture of mij dongle's pcb i'll post it!
- djSupport
- Hosts the Freestyler Forum and is an Admin!
- Posts: 1915
- Joined: 09 Jul 2007, 18:57
- FreeStyler Version: Forum la
- I Use FreeStyler for: Just for the Fun of it.
- Contact:
Re: Enttec Open locking up fix.
The picture on the front page shows where to solder, if you need help with working out the drawings do a Google for electrical drawing symbols to navigate your way around, me personally ran a big rig with no issues if you've got the money though go and buy the pro version it's not much in terms of cost and use your open as a backup...
Heather Trott, You Babe! I Drive a Dacia Duster and Explore! Check it out
-
vinnygogo
Re: Enttec Open locking up fix.
hello,
i understand the scematic, but i cant find the components on the pcb shown on the scematics. i cant find r3 and r4 and the ground. so please help! i dont have enough money to buy the pro, so that is why i choose to do this!
i understand the scematic, but i cant find the components on the pcb shown on the scematics. i cant find r3 and r4 and the ground. so please help! i dont have enough money to buy the pro, so that is why i choose to do this!
- djSupport
- Hosts the Freestyler Forum and is an Admin!
- Posts: 1915
- Joined: 09 Jul 2007, 18:57
- FreeStyler Version: Forum la
- I Use FreeStyler for: Just for the Fun of it.
- Contact:
Re: Enttec Open locking up fix.
Are you actually getting the problem? If not don't worry because enttec may have fixed the issue and you have a different PCB because of this!!
Heather Trott, You Babe! I Drive a Dacia Duster and Explore! Check it out
-
vinnygogo
Re: Enttec Open locking up fix.
hello,
yes i do have the problem, it locks up about 10 times during a 4 hour show. and that is realy disapointing. maybe its because of my small pcb skills, but i cant find the components. so if anyone is able to post a picture of its modifications, that would be great! i could also upload a picture of my pcb if neccesairy
yes i do have the problem, it locks up about 10 times during a 4 hour show. and that is realy disapointing. maybe its because of my small pcb skills, but i cant find the components. so if anyone is able to post a picture of its modifications, that would be great! i could also upload a picture of my pcb if neccesairy
- djSupport
- Hosts the Freestyler Forum and is an Admin!
- Posts: 1915
- Joined: 09 Jul 2007, 18:57
- FreeStyler Version: Forum la
- I Use FreeStyler for: Just for the Fun of it.
- Contact:
Re: Enttec Open locking up fix.
I would do that show us your pcb then someone might be able to help you or indeed contact enttec they are a real friendly bunch of guys and they may even give you the solution!!
Heather Trott, You Babe! I Drive a Dacia Duster and Explore! Check it out